• 新京日报
首页 > 社会 > 正文

雅荷地产收保护费、抢夺工地、恶意拖欠,法治社会岂能胡来?

2020-06-28 15:50  来源:中视在线   浏览数:
汕头市达濠建筑总公司西安分公司(以下简称达濠西安分公司)举报称,其与西安雅荷紫金御房地产开发有限公司(以下简称雅荷地产)依法签订施工合同后,缴纳了400万元保证金,理...

       汕头市达濠建筑总公司西安分公司(以下简称达濠西安分公司)举报称,其与西安雅荷紫金御房地产开发有限公司(以下简称雅荷地产)依法签订施工合同后,缴纳了400万元保证金,理应进场施工,但雅荷地产和西安市范北村先后六次,迫使缴纳保护费580万元后方可进场施工;后雅荷地产动用物业公司保安80多名和社会闲杂人员共200多名,强占工地、生活区,进而破坏公司财产,最终拖欠工程款及工人工资102501590.4元。

        雅荷地产要求交保证金后再交保护费

       2011年11月1日,达濠西安分公司与雅荷地产签订《建设工程施工合同》。合同约定,由达濠西安分公司承建雅荷地产开发的位于西安市未央区范北村的紫金阳光一期A标段H1、H2、H3、H7、B1、B4号楼及商业裙楼和相对应的地下车库。合同签订后,我公司向雅荷地产缴纳了400万元保证金,并组织工人进场施工,但是雅荷地产的董事长徐束萍说还需要向范北村缴纳总造价2%的资金才能进场。达濠西安分公司迫于无奈范北村缴纳保护费580万后才进场施工,而且雅荷地产要求所有地材必须由范北村来供货,价格要上浮15%。

       “一女二嫁”,雅荷地产暴力驱赶欲盖弥彰

        2016年4月7日,我公司项目人员潘章清和达濠西安分公司法人曾广源到雅荷地产与徐束萍见面协调2016年工地开工事宜,没见到徐束萍。当天上午11时,现场施工人员电话通知我公司项目负责人郑焱昌,雅荷地产动用物业公司保安80多名和社会闲杂人员共200多名,使用手持棍棒、管制刀具,强行将我公司施工人员从施工现场及生活区驱离,破坏门窗,故意损坏监控设备,并安排专人看守施工现场大门,其余闲杂人员在售楼部聚集,致使达濠西安分公司150多名施工人员当晚流落街头。事件发生后随即报警,当地虽出警但对该事件至今一直未作处理。

场区被霸占后我公司员工露宿街头

        当天下午5时,在村民代表范小军强烈要求下,徐束萍与雅荷公司副总赵永刚到会议室,徐束萍称雅荷地产没钱,需要钱运作项目,并说达濠西安分公司如果想继续施工,必须向雅荷地产上交3000万元。4月11日,遂有其他施工队进入施工现场,破坏道路、排水管、通电线路、成品材料等,合计损失1000多万元。

       2016年4月28日,雅荷地产副总经理赵永刚电话通知达濠西安分公司项目人员潘章清,让其与另一项目人员梁军旗前去其办公室,要求在一份提前打印好的复工《承诺书》上签字,并威胁潘章清和梁军旗称,如果不在承诺书签字,不允许我公司继续施工,且不再支付剩余工程款,还强调如果不能在当年7月30日之前交付房屋,逾期每天罚款10万元,潘章清和梁军旗迫于压力,在承诺书上签字。

       承诺书签字当天下午雅荷地产赵永刚组织监理单位及无关社会人员开会并现场表态不让我公司任何工人进入B1、B2、B4、B5、H3、商业裙楼及地下室施工,又借口说目前他们公司没有钱支付我公司进度款,等交房之后才能给我公司支付工程款。后来在诉讼中印证了一个事实:雅荷公司这些做法完全欲盖弥彰,其早在2016年4月7日就与另一家当地的公司签订了施工合同,该公司没有资质。

       法治伸张正义,雅荷地产必被追责

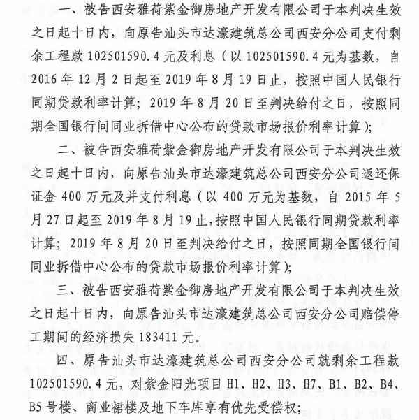
法院判决内容

        2018年5月,达濠西安分公司一纸诉状将雅荷地产起诉到西安市中级人民法院,2020年4月,该院作出(2018)陕01民初979号公正判决,支付剩余工程款102501590.4元及利息;返还保证金400万元及支付利息;赔偿停工期间的经济损失183411元;就剩余工程款102501590.4元,对紫金阳光H1、H2、H3、H7、B1、B2、B4、B5号楼、商业裙楼及地下车库享有优先受偿权……

        法治社会自有法制可依,胡来就应承担应有的法律责任!

转自:http://cnnews.net.cn/fazhi/fazhi/2020-06-28/2269.html?from=singlemessage#10006-weixin-1-52626-6b3bffd01fdde4900130bc5a2751b6d1

免责声明

1、凡本网注明出处非(新京日报)的作品,均转载于自其它媒体或会员发布,并不代表本网赞同其观点和对其真实性负责,目的在于信息的传递,本网不承担稿件侵权行为的连带责任,如对稿件有质疑请与本网客服联系。

2、凡涉及客服电话、转账交易等请查询官方认证,谨防上当受骗。

3、为了保障人身和财产安全,请核实安全认证的官方客服电话,防止上当受骗。

4、如涉及作品内容、版权等其它问题,请在15日内联系本网客服。