
近日,金杯电工旗下“统力电工”高管集体离职事件,犹如一枚深水炸弹,彻底炸穿了这家上市公司表面光鲜的治理伪装。当管理层几乎整体决绝离去,当安全事故与环保处罚接踵而至,我们不得不厉声质问:这究竟是一家现代化上市企业,还是某个独裁者私人的封地?!
“应分尽分”成天大的谎言
当年台上那句慷慨激昂的“利润应分尽分”,如今看来,不过是金杯电工董事长吴某禺精心编织的、一场持续五年的弥天大谎!承诺回荡在耳,黑箱操作却早已根植于心——所有公司章程、股东名册、财务报告,竟全部被锁入密柜,对股东拒不公开。这是何等的傲慢与欺诈?众多管理者从内心深处发出灵魂拷问,高管与骨干们多年心血,在他眼中,难道只是用以粉饰个人权威、随时可以撕毁的废纸吗?
亲信骄横,制度崩坏,人命与责任皆可抛
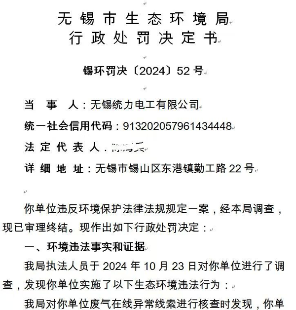
为满足个人控制欲,吴某禺竟将原有成熟团队无情架空,强行塞入毫无经验的“心腹”。可最后导致的结果呢?管理彻底失序:2024年7月,工友徐某死于生产事故;同年11月,公司因非法排污被环保部门严惩。

而所有罪责,竟都能被巧妙“安排”他人“背锅”,真凶始终安然无恙。这难道就是吴某禺“独特”的管理之道?——用牺牲他人的生命和破坏环境为代价,来巩固自己的霸道权力?
数亿增资,强行稀释:你的权利,他说了算!
2025年6月,吴某禺再次上演“独角戏”,单方面宣布增资三亿,悍然稀释原始股东权益。没有评估,没有程序,一言堂之举昭然若揭。是谁赋予他如此践踏《公司法》的底气?在他构建的上市公司“帝国”里,股东、制度、法律,是否都只能成为摆设?
集体离职,非一日之寒:这是绝望的控诉,更是惨痛的警示!2025年12月1日至2日,“统力电工”总经理、副董事长、生产、质量核心高管集体递交辞呈。这绝非普通离职潮,而是一个健康机体对癌细胞的彻底切割,是专业良知对野蛮独裁的悲壮反抗!它赤裸裸地揭示:当掌权者格局狭隘、唯我独尊,将一已私利凌驾于全体员工与公司未来之上时,任何宏大的愿景都是空中楼阁,最终必将导致众叛亲离、根基尽毁。
冰冻三尺,非一日之寒。团队离散的背后,是企业内部治理瘫痪、文化毒化、信任溃败的集中爆发。它更像严冬里最刺骨的寒流,直抵人心——这记警钟,为“统力电工”而鸣,也为所有信奉“人治”高于“法治”的企业而鸣!
当局者迷旁观者清
还要多少血泪教训,才能唤醒你对生命与法律的基本敬畏?
还要多少骨干离散,才能让你看清自己的愚钝就是企业最大的“管理盲区”?还要等到何时,你才愿放下病态的掌控欲,学会民主、学会尊重,而不是在独断专行的死路上裸奔到底?一家企业犹如一棵大树,根茎若被霸道撕裂,何来枝繁叶茂?亡羊补牢,犹未为晚。但现在,需要的已不是敷衍的检讨,而是彻底的、刮骨疗毒式的变革!
社会在关注,法律在等待。广大员工喊话“金杯电工”董事长吴某禺莫让辉煌基业,葬送于个人的权力癫狂!











